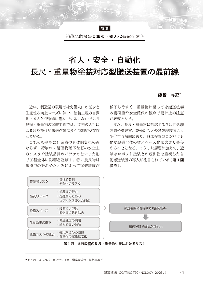
NEWS

コーテック(株)『塗装技術11月号』の「特集:塗装工程での自動化・省人化のポイント」に弊社の記事が掲載されました。

コーテック(株)『塗装技術11月号』の「特集:塗装工程での自動化・省人化のポイント」に弊社の記事が掲載されました。

コーテック(株)『塗装技術11月号』の「特集:塗装工程での自動化・省人化のポイント」

特集:塗装工程での自動化・省人化のポイント記事 PDF (1.7M)